当前位置: 首页 最新消息

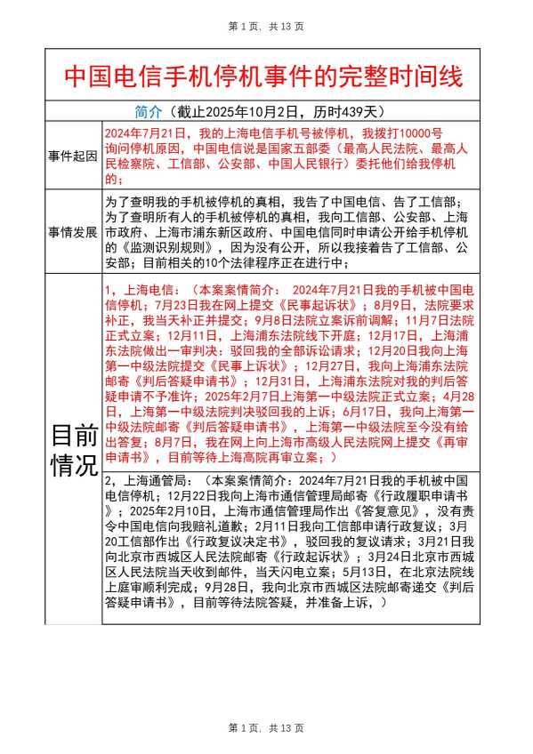
截至2025年10月2日,中国电信手机停机事件完整时间线,历时439天

栏目:最新消息 作者:duifanhuairen 时间:2025-10-02 19:48:45

Compress_9月20日.jpg



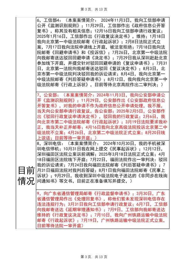
目前有10个法律程序正在进行中,

Compress_完整事件时间线20250921_1.JPG



Compress_完整事件时间线20250921_2.JPG



Compress_完整事件时间线20250921_3.JPG


Compress_完整事件时间线20250921_4.JPG



Compress_完整事件时间线20250921_5.JPG

Compress_完整事件时间线20250921_6.JPG

Compress_完整事件时间线20250921_7.JPG



Compress_完整事件时间线20250921_8.JPG



Compress_完整事件时间线20250921_9.JPG



Compress_完整事件时间线20250921_10.JPG



Compress_完整事件时间线20250921_11.JPG



Compress_完整事件时间线20250921_12.JPG




Compress_完整事件时间线20250921_13.JPG

        感谢大家的关注和支持,有新的进展,我会及时更新,


Compress_微信图片_20250329200315.jpg





阅读:316次

分类栏目