当前位置: 首页 最新消息

截至2025年11月2日,中国电信手机停机事件完整时间线,历时470天

栏目:最新消息 作者:duifanhuairen 时间:2025-11-16 08:50:59

Compress_10月18日.jpg


        目前有10个法律程序正在进行中,


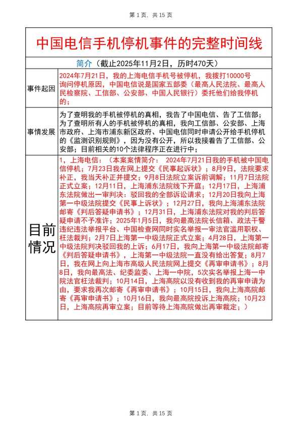
Compress_完整事件时间线20251102_1.JPG


Compress_完整事件时间线20251102_2.JPG







Compress_完整事件时间线20251102_3.JPG




Compress_完整事件时间线20251102_4.JPG



Compress_完整事件时间线20251102_5.JPG



Compress_完整事件时间线20251102_6.JPG


Compress_完整事件时间线20251102_7.JPG


Compress_完整事件时间线20251102_8.JPG

Compress_完整事件时间线20251102_9.JPG


Compress_完整事件时间线20251102_10.JPG




Compress_完整事件时间线20251102_11.JPG


Compress_完整事件时间线20251102_12.JPG


Compress_完整事件时间线20251102_13.JPG



Compress_完整事件时间线20251102_14.JPG



Compress_完整事件时间线20251102_15.JPG


        感谢大家的关注和支持,有新的进展我会及时更新




Compress_10月24日(1).jpg




阅读:394次

分类栏目