2026年2月10日,我向深圳福田法院线上提交《判后答疑申请书》

案情简介:
2025年10月12日,因中国电信深圳分公司坚定的认为:绝对不能公开给手机停机的《监测识别规则》。为了更坚定的捍卫公民的知情权,我向中国电信深圳分公司邮寄《信息公开申请书》;12月18日,我第二次向深圳福田法院起诉深圳电信;
2026年1月5日,深圳福田法院通知补正材料,当天补正提交;1月12日,我再次打电话给深圳福田法院,催促立案;1月15日,福田法院对我的立案审查不通过;1月16日,实名投诉深圳市福田区法院既不立案,也不裁定;1月20日,深圳福田法院短信告知我:退回起诉材料;1月21日,再次投诉深圳市福田区法院既不立案,也不裁定;1月22日,深圳福田法院要求重新提交立案申请;1月30日上午9点32分,第3次投诉深圳福田法院既不立案也不裁定;上午10点37分,深圳福田区法院已经立案;2月9日,深圳福田法院作出裁定,不予受理;2月10日,我向深圳福田法院线上提交《判后答疑申请书》,目前等待法院判后答疑并准备上诉,

现在展示的是《判后答疑申请书》原件照片,下面还有清晰的纯文字版,


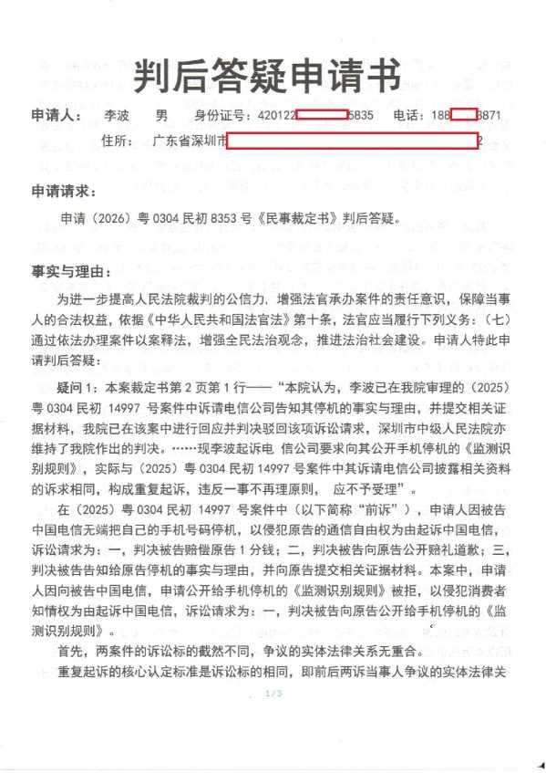
判后答疑申请书
申请人: 李波 男 身份证号:420122XXXXXXXX5835 电话:18XXXX3871
住所: 广东省深圳市XXXXXX
申请请求:
申请(2026)粤0304民初8353号《民事裁定书》判后答疑。
事实与理由:
为进一步提高人民法院裁判的公信力, 增强法官承办案件的责任意识,保障当事人的合法权益,依据《中华人民共和国法官法》第十条,法官应当履行下列义务:(七)通过依法办理案件以案释法,增强全民法治观念,推进法治社会建设。申请人特此申请判后答疑:
疑问1:本案裁定书第2页第1行——“本院认为,李波已在我院审理的(2025)粤0304民初 14997 号案件中诉请电信公司告知其停机的事实与理由,并提交相关证据材料,我院已在该案中进行回应并判决驳回该项诉讼请求,深圳市中级人民法院亦维持了我院作出的判决。……现李波起诉电 信公司要求向其公开手机停机的《监测识别规则》,实际与(2025)粤0304民初14997号案件中其诉请电信公司披露相关资料的诉求相同,构成重复起诉,违反一事不再理原则, 应不予受理”。
在(2025)粤0304民初 14997 号案件中(以下简称“前诉”),申请人因被告中国电信无端把自己的手机号码停机,以侵犯原告的通信自由权为由起诉中国电信,诉讼请求为:一,判决被告赔偿原告1分钱;二,判决被告向原告公开赔礼道歉;三,判决被告告知给原告停机的事实与理由,并向原告提交相关证据材料。本案中,申请人因向被告中国电信,申请公开给手机停机的《监测识别规则》被拒,以侵犯消费者知情权为由起诉中国电信,诉讼请求为:一,判决被告向原告公开给手机停机的《监测识别规则》。
首先,两案件的诉讼标的截然不同,争议的实体法律关系无重合。
重复起诉的核心认定标准是诉讼标的相同,即前后两诉当事人争议的实体法律关系一致,而本案两份起诉状的诉讼标的存在本质区别:前诉案由为侵权责任纠纷,诉讼标的是被告中国电信无故停机的行为,是否构成民事侵权、被告应承担何种侵权责任,原告主张的是被告侵害其通信服务相关合法权益的侵权法律关系;本诉案由为侵害消费者知情权纠纷,诉讼标的是被告是否负有向原告公开停机监测规则的法定义务、是否侵害原告作为消费者的知情权,原告主张的是基于消费服务合同的消费者权益保护法律关系。两份诉状分别指向侵权责任和消费者知情权保护两个独立的实体法律关系,争议的权利义务核心不同,不符合 “诉讼标的相同” 的要件。
其次,两诉的基础事实虽相关但并非同一,后诉存在独立的新事实:前诉的基础事实是2024 年 10 月 30 日被告无故停机、未告知原因的侵权事实;后诉的基础事实是2025 年 10 月原告向被告申请信息公开、被告签收后未履行公开义务的不作为事实。后诉的事实是在前诉事实之后发生的独立新事实,并非对前诉同一事实的重复主张,这也是司法实践中认定不构成重复起诉的重要考量因素。
再次,两诉的诉讼请求无重合,后诉亦没有否定前诉裁判结果。前诉的诉讼请求聚焦侵权责任的承担:要求 1 分钱赔偿、公开赔礼道歉、告知停机事实理由并提交证据,核心是要求被告对其停机行为的侵权后果承担责任;本诉的诉讼请求聚焦知情权的实现:要求被告公开停机的《监测识别规则》,核心是要求被告履行消费者权益保护法下的信息公开义务。前诉的诉讼请求,是要求被告中国电信告知的停机理由,仅仅只是成百上千条《监测识别规则》中的一条;而本诉的诉讼请求,是要求被告中国电信公开全部的、成百上千条、完整的《监测识别规则》,两份诉状的诉讼请求不存在内容重合。
在前诉判决书的第11页第13行,本院认为部分——“关于原告主张被告应向其说明停机事实和理由,被告已在提示短信中告知,本院对此不予支持。至于原告主张被告向其提交停机相关证据材料,被告作为电信运营商,并无该义务,且反诈预警系统本身具有保密性,不适宜对外公开,对原告的该项诉求,本院不予支持。 综上,原告诉求无法律依据,本院予以驳回”。
从前诉的判决书中可知:前案驳回“原告主张被告应向其说明停机事实和理由”诉讼请求的原因,是因为法院认为被告中国电信已经公开,而不是认为不应当公开。所以本诉的诉讼请求,不存在 “后诉诉讼请求实质上否定前诉裁判结果” 的情形,不符合《最高人民法院关于适用〈中华人民共和国民事诉讼法〉的解释》第二百四十七条第一款第三项的规定。
综上,本案明显不属于重复起诉,为什么案涉法官,还要违法认定申请人构成重复起诉呢?案涉法官裁定不予受理本案,是否与被告中国电信,是世界500强的中字头国企,财大气粗、地位显赫有关呢?
疑问2:申请人于2025年12月18日向你院提交《民事起诉状》,因你院超过法定时间既不立案,也不出具不予立案裁定,申请人先后3次向广东省高级法院投诉你院。2026年1月30日,你院终于立案,并给出案号(2026)粤0304民初8353号。
本案裁定书第2页第11行,本院认为部分——“第二款规定:“当事人重复起诉的,裁定不予受理;已经受理的,裁定驳回起诉”。案涉法官既然已经明知法律规定,为什么对本案作出的不是“裁定驳回起诉”,而是“裁定不予受理”呢?虽然你院在4级法院中级别最低、专业法律知识最差,但犯下如此低级的错误,是不是也太不应该了?如果案涉法官连这么低级的错误都能犯的话,人民群众还能指望你能维护公平和正义吗?还有可能吗?
以上个疑问,如果案涉法官能作出合理合法的答疑、能公开服众,申请人必定息诉服判;如果案涉法官不能作出合理合法的答疑、不能公开服众,或者案涉法官根本就拒不答疑,申请人为了捍卫公平和正义,必定多方实名举报、控告案涉法官枉法裁判并上诉到底。
请案涉法官逐一解答以上疑问,申请人不胜感激!
此致
深圳市福田区人民法院
申请人:
年 月 日

下面是本案的立案信息;

下面是本案的起诉状:

下面是前诉的起诉状:

感谢大家的关注和支持,有新的进展我会及时更新#中国电信#手机停机#热点#怼翻坏人
