2026年1月24日,我向上海高级法院线上提交《判后答疑申请书》

(本案案情简介: 2024年7月21日我的手机被中国电信停机;7月23日我在网上提交《民事起诉状》;8月9日,法院要求补正,我当天补正并提交;9月8日法院立案诉前调解;11月7日法院正式立案;12月11日,上海浦东法院线下开庭;12月17日,上海浦东法院做出一审判决:驳回我的全部诉讼请求;12月20日我向上海第一中级法院提交《民事上诉状》;12月27日,我向上海浦东法院邮寄《判后答疑申请书》;12月31日,上海浦东法院对我的判后答疑申请不予准许;2025年1月5日,我向最高法院长信箱、政法干警违纪违法举报平台、中国检查网同时实名举报一审法官滥用职权、枉法裁判;2月7日上海第一中级法院正式立案;4月28日,上海第一中级法院判决驳回我的上诉;6月17日,我向上海第一中级法院邮寄《判后答疑申请书》,上海第一中级法院一直没有给出答复;8月7日,我在网上向上海市高级人民法院网上提交《再审申请书》;8月8日,我向最高法、纪委监委、上海一中院,5次实名举报上海一中院法官枉法裁判;10月14日,上海高院以没有收到我的再审申请为由,要求我再次邮寄《再审申请书》;10月15日,我向上海高院邮寄《再审申请书》;10月16日,我向最高院投诉上海高院;10月23日,上海高院再审立案;12月4日,我收到上海市高级法院电子送达的《案件受理通知书》;12与17日,我向上海高院提交新的证据;2026年1月16日,我收到上海市高级法院的《民事裁定书》,驳回再审申请;1月24日,我向上海高级法院线上提交《判后答疑申请书》,目前等待法院判后答疑,并准备申请检察院监督,)

现在展示的是《判后答疑申请书》原件照片,下面有清晰的纯文字版,和对应的再审裁定书:







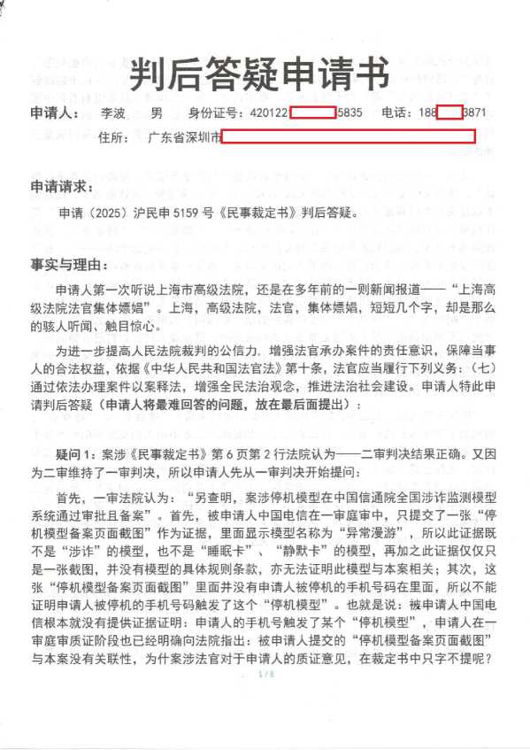
判后答疑申请书
申请人: 李波 男 身份证号:420122XXXXXXXX5835 电话:188XXXX3871
住所: 广东省深圳市XXXXXX
申请请求:
申请(2025)沪民申5159号《民事裁定书》判后答疑。
事实与理由:
申请人第一次听说上海市高级法院,还是在多年前的一则新闻报道——“上海高级法院法官集体嫖娼”。上海,高级法院,法官,集体嫖娼,短短几个字,却是那么的骇人听闻、触目惊心。
为进一步提高人民法院裁判的公信力, 增强法官承办案件的责任意识,保障当事人的合法权益,依据《中华人民共和国法官法》第十条,法官应当履行下列义务:(七)通过依法办理案件以案释法,增强全民法治观念,推进法治社会建设。申请人特此申请判后答疑(申请人将最难回答的问题,放在最后面提出):
疑问1:案涉《民事裁定书》第6页第2行法院认为——二审判决结果正确。又因为二审维持了一审判决,所以申请人先从一审判决开始提问:
首先,一审法院认为:“另查明,案涉停机模型在中国信通院全国涉诈监测模型系统通过审批且备案”。首先,被申请人中国电信在一审庭审中,只提交了一张“停机模型备案页面截图”作为证据,里面显示模型名称为“异常漫游”,所以此证据既不是“涉诈”的模型,也不是“睡眠卡”、“静默卡”的模型,再加之此证据仅仅只是一张截图,并没有模型的具体规则条款,亦无法证明此模型与本案相关;其次,这张“停机模型备案页面截图”里面并没有申请人被停机的手机号码在里面,所以不能证明申请人被停机的手机号码触发了这个“停机模型”。也就是说:被申请人中国电信根本就没有提供证据证明:申请人的手机号触发了某个“停机模型”,申请人在一审庭审质证阶段也已经明确向法院指出:被申请人提交的“停机模型备案页面截图”与本案没有关联性,为什案涉法官对于申请人的质证意见,在裁定书中只字不提呢?这是为什么呢?案涉法官又是凭什么认定,被申请人提交的“停机模型备案页面截图”,就是“案涉停机模型”的呢? 案涉法官又是凭什么认定,申请人的案涉手机卡触碰到了“案涉停机模型”呢?对于这么重要的事实认定,为什么申请人丝毫没有看到中国电信提交的有力证据呢?为什么案涉法官对于这么至关重要的事实认定,都不愿意在判决书中写明呢?为什么案涉法官在没有查明事实的情况下,还要认定二审判决是正确的呢?
其次,一审法院先是认为:“案涉手机在登记后几乎不使用,原告对此亦予以自认”,然后又依据“《工业和信息化部 公安部关于依法清理整治涉诈电话卡、物联网卡以及关联互联网账号的通告》第四条:电信企业应建立电话卡“二次实人认证”工作机制,针对涉诈电话卡、“一证(身份证)多卡”、“睡眠卡“、“静默卡”、境外诈骗高发地卡、频繁触发预警模型等高风险电话卡……,暂停电话卡功……”,最后法院以此事实和法律依据驳回申请人的诉讼请求。虽然一审法院没有明确写明申请人的案涉手机卡,是因为属于“睡眠卡“、“静默卡”而被停机,但根据一审法院认定的事实和适用的法律,申请人的案涉手机卡“在登记后几乎不使用”,这种情况除了属于“睡眠卡“、“静默卡”,还能有别的违法原因吗?如果有,为什么一审、二审法院都不愿明确说明呢?难道上海法院的判决理由,是需要人民群众自己去猜的吗?如果法院的判决理由还需要人民群众自己去猜,那法院判决书还有什么意义呢?如果没有别的违法原因,那么一审法院判决申请人败诉的理由,不就是因为认定了申请人的案涉手机卡属于“睡眠卡“、“静默卡”吗?
既然一审法院,是因为认定了申请人的案涉手机卡属于“睡眠卡“、“静默卡”,而驳回了申请人的诉讼请求,而二审法院,却是因为认定申请人的案涉手机卡不属于“睡眠卡“、“静默卡”,而驳回了申请人的诉讼请求,如此截然相反的认定,二审法院,实际上是认定了一审法院“认定事实错误”。既然二审法院,已经认定了一审法院“认定事实错误”,为什么二审法院,在判决书没有纠正一审判决呢?反而在二审判决中里写道“一审判决认定事实清楚,适用法律准确”?为什么二审法院自己认定的事实,与自己做出的裁判,如此前后矛盾呢?这是为什么呢?为什么案涉法官在没有查明事实的情况下,还要认定二审判决是正确的呢?
疑问2:案涉《民事裁定书》第5页第13行——关于本案审理程序的问题,首先, 在一审宣布本案不公开审理时,李波未提异议,故其现主张法院未说明不公开审理的理由,依据不足。
依据《中华人民共和国民事诉讼法》第一百三十七条规定:人民法院审理民事案件,除涉及国家秘密、个人隐私或者法律另有规定的以外,应当公开进行。离婚案件,涉及商业秘密的案件,当事人申请不公开审理的,可以不公开审理。由此可知,是否公开审理,应当是由法院主动审查的,法律并未要求当事人必须提出申请,法院才决定是否公开审理。在这里,案涉法官把原本属于法院依职权主动审查的事项,归责于申请人没有主动提出申请,恶意的把屎盆子扣在申请头上,请问案涉法官:你是否在恶意偏袒下级法院?你是否在恶意违法?
疑问3:案涉《民事裁定书》第5页第15行——其次,根据《最高人民法院关于适用〈中华人民共和国民事诉讼法〉的解释(2022年修正)》第三百三十一条的规定,对当事人提出的上诉请求明显不能成立的,二审法院可以不开庭审理。本案符合该情形,故二审法院未开庭审理本案并无不妥。
依据《中华人民共和国民事诉讼法》第一百七十六条 第二审人民法院对上诉案件应当开庭审理。经过阅卷、调查和询问当事人,对没有提出新的事实、证据或者理由,人民法院认为不需要开庭审理的,可以不开庭审理。本案中,不但申请人提出了新的事实、证据和理由;被上诉人也提出了新的理由——“二审中上海电信表示,其对李波的案涉电话卡采取停机措施,并非是认定为“睡眠卡“、“静默卡”,而是基于在中国信通院全国涉诈监测模型系统审批备案的案涉停机模型,监测到案涉电话卡高风险电话卡”。依据法律规定,本案应当开庭审理,二审法院却没有开庭审理,就直接宣判,这不是违反法定程序又是什么呢?案涉法官能解释清楚吗?
继续请问案涉法官:你认为“上诉请求明显不能成立”的事实依据是什么?如果你拿不出任何的事实依据,就仅凭你自己一张嘴说,你说“上诉请求明显不能成立”,上诉请求就明显不能成立,那《中华人民共和国民事诉讼法》第七条规定的:人民法院审理民事案件,必须以事实为根据,以法律为准绳。这个法律规定,还有存在的必要吗?案涉法官是否认为:你自己审理民事案件,不需要根据事实,完全由你自由发挥、自由认定,法律的最终解释权,牢牢的掌握在你的手里,请问案涉法官,你是这样认为的吗?
疑问4:案涉《民事裁定书》第4页倒数第2行——因此,上海电信作为电信企业,设立预警模型,对经其实名登记的电话卡进行风险监测并对触发模型的电话卡,下发通知要求用户对电话卡重新进行实名核验,符合法律及行业和相关行政部门的监管要求,也不应被视为系对用户作出 负面评价的行为。
首先:依据《中华人民共和国反电信网络诈骗法》(以下简称“反诈法”)第十一条,电信业务经营者对监测识别的涉诈异常电话卡用户应当重新进行实名核验,根据风险等级采取有区别的、相应的核验措施。对未按规定核验或者核验未通过的,电信业务经营者可以限制、暂停有关电话卡功能。在这里,法律确实赋予了电信企业把用户手机号码停机的权力,但此法条最重要的一个点,案涉法官怎么能恶意忽略呢?即:被采取关停措施的手机卡必须要符合一个重要的前提——那就是“涉诈异常”。案涉法官有查明本案案涉手机号码“涉诈异常”的具体事实吗?案涉手机号码有没有“涉诈异常”?具体是什么行为“涉诈异常”了?“涉诈异常”是什么意思?应当怎样解释“涉诈异常”?解释的法律依据是什么?案涉法官说来听听?既然案涉法官回答不上来,中国电信又没有任何证据证明,申请人的手机号码“涉诈异常”,中国电信又凭什么依据“反诈法”第十一条,把无辜的申请人的手机号码停机呢?
还有,立法者当然知道:不受监督的权力一定会被滥用,正所谓有权必有责,用权受监督,失职要问责,违法要追究。所以,“反诈法”第三十二条第三款继续规定:依据本法第十一条……规定,对涉诈异常情形采取限制、暂停服务等处置措施的,应当告知处置原因、救济渠道及需要提交的资料等事项,被处置对象可以向作出决定或者采取措施的部门、单位提出申诉。作出决定的部门、单位应当建立完善申诉渠道,及时受理申诉并核查,核查通过的,应当即时解除有关措施。由此可知:电信企业依据监测模型,把电信用户手机停机的行为,并不是必然合法的,如果被处置对象不服,法律亦规定电信企业应当及时核查,这里的“核查”,应当指的是核查被处置对象,是否存在具体的违法事实,而不是核查被处置对象的手机号码,是否命中了监测模型。就好比法院判决某人有罪,不能单单因为法院的“判决”而使某人有罪;而是因为查明某人有具体的犯罪事实,而判决某人有罪。这两者的区别在于:如果法院单单“判决”某人有罪,某人就一定有罪的话,那么,这个世界上就永远不会出现冤假错案了,但事实恰恰相反:冤假错案在人类社会中屡见不鲜、层出不穷。所以,公平公正的判决应当是第二种:查明某人有具体的犯罪事实,再判决某人有罪。回到本案,中国电信的监测模型,就好比法院的判决决定,法院的判决都会出现冤假错案,中国电信的监测模型,凭什么就是百分之百正确呢?既然中国电信的监测模型,做不到百分之百正确,案涉法官又凭什么认定,中国电信依据监测模型,把案涉手机号码停机的行为合法呢?申请人认为:一定是先有事实和证据,才能作出判决;而不是作出了判决,就一定有事实和证据。案涉法官对申请人的认为,认为如何呢?
关于“反诈法”第十一条,申请人再问案涉法官:你认为“反诈法”第十一条的立法目的,是为了让电信企业打击违法犯罪的诈骗活动?还是单单为了赋予电信企业不受监督的、骑在人民头上为所欲为的权力?如果案涉法官认为“反诈法”第十一条的立法目的,是为了让电信企业打击违法犯罪的诈骗活动,那么电信企业将案涉手机号码停机,就必须拿出申请人手机号码违法犯罪、涉诈异常的具体事实,这难道不是一个极其简单、浅显的逻辑道理吗?为什么案涉法官就是不明白呢?当然了,如果案涉法官认为,“反诈法”第十一条的立法目的,是为了赋予电信企业不受监督的、骑在人民头上为所欲为的权力,那么电信企业将案涉手机号码停机,就不需要拿出申请人手机号码违法犯罪、涉诈异常的具体事实,请问案涉法官:你是怎样认为的呢?
其次,依据《工业和信息化部 公安部关于依法清理整治涉诈电话卡、物联网卡以及关联互联网账号的通告》第四条:,,,,提醒用户在24小时内通过电信企业营业厅或线上方式进行实名核验,在规定期限内未核验或未通过核验的,暂停电话卡功能。由此可见,《通知》中明文规定,必须在停机前24小时提醒用户实名核验,申请人在一审、二审、再审中也多次明确向法官指出了这一点,为什么案涉法官要故意遗漏这个规定呢?为什么同样的一个《通知》,案涉法官只适用其中一部分、对另一部分却置若罔闻呢?为什么对中国电信有利的法律条文,法院就积极采纳;对中国电信不利的法律条文,法院就只字不提,这是为什么呢?难道法律、法规和规范性文件都只是用来管束平民老百姓的?对于中国电信这样的大公司就没有法律效力了?中国电信就可以不受法律、法规和规范性文件的管束了?拿到现在还有施行“只许州官放火,不许百姓点灯”?社会主义核心价值观中的“公正”、“法治”去哪里去了?
再次,无辜的老百姓,平白无故地被中国电信扣上“涉诈”的帽子,这难道都不算“负面评价”?那请问案涉法官:什么才是负面评价呢?难道中国电信说申请人“没有涉诈”,才算是对申请人的负面评价吗?名誉权是《中华人民共和国宪法》赋予每一个中国公民的基本权利,既然案涉法官把中国电信,指控无辜老百姓“涉诈”的行为,认定为没有侵犯中国人民的权利,那么,案涉法官的立场,是否与国外敌对反华势力,指责中国没有人权的立场,高度一致呢?案涉法官是否也认为,当今的中国人民没有人权呢?
疑问5:案涉《民事裁定书》第5页第8行——本案中,案涉电话卡虽于2024年 7 月21日被采取单停措施,但在同日经重新核验之后,就恢复了正常功能;李波也确认其并无证据证明其因此遭受损失。在此情况下,原审法院未支持李波的诉讼请求,并无不当;
首先:申请人的再审请求之一,是要求中国电信向申请人赔礼道歉。如果申请人能举证证明:“上海电信对案涉电话卡采取停机措施给其造成了实际损失”,申请人的再审申请请求,还会是仅仅要求中国电信赔礼道歉吗?
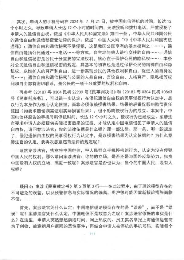
其次,申请人的手机号码在2024年 7 月21日,被中国电信停机的时间,长达12个小时之久,导致申请人长达12个小时的时间内,无法接听和拨打电话,严重侵犯了申请人的通信自由权。依据《中华人民共和国宪法》第四十条 ,中华人民共和国公民的通信自由和通信秘密受法律的保护。依据”中国人大网“中《中华人民共和国宪法通释》:通信自由和通信秘密不受侵犯,这是我国公民享有的基本权利之一……;通信自由是指公民通过……电话……等方式,自主地与他人进行交往的自由……;通信自由和通信秘密是公民十分重要的宪法权利,核心在于保护公民的隐私权……;本条对公民通信自由和通信秘密的规定,其基本的初衷也是通过保护公民的精神自由和隐私权,以维护人的尊严和自由,进一步实现公民的其他权利和自由,促进人的自身发展……;通信自由和通信秘密与公民的人身自由、言论自由、人格尊严、隐私权等权利和自由都有密切联系,是公民的一项十分重要的权利和自由。
再参考(2018)粤0304民初22939号《民事判决书》和(2018)粤0304民初10863号《民事判决书》,可以进一步认定:在侵犯通信自由权的民事侵权行为认定中,是以行为本身作为核心认定依据,而非必须依赖损害结果。结果的轻重仅影响赔偿责任范围(如要求赔偿则需证明实际损害后果),但不影响侵权行为的成立。本案中,中国电信将原告的手机号码停机时间,长达12个小时之久,侵权行为已经成立。案涉法官要求申请人必须提供实际损害后果的证据,才能认定中国电信侵犯了申请人的通信自由权,请问案涉法官:你的法律依据是什么呢?那一部法律、那一条、哪一款规定了,侵犯通信自由权的民事侵权行为认定中,是以损害结果为认定依据的?为什么案涉法官的认定,要再次恶意违背法律的规定呢?
既然案涉法官,执意将中国电信,把人民群众手机停机的行为,认定为没有侵犯中国人民的权利,那么请问案涉法官:你的的立场,是否还是与国外反华势力,指责中国没有人权的立场,高度一致呢?案涉法官是否也认为,当今的中国人民,没有人权呢?
疑问6:案涉《民事裁定书》第5页第3行——在此过程中,由于理论模型存在的不可避免的误差,以及预警信息与实际情况的偏离,用户很可能因重新核验措施面临不便。
首先,案涉法官凭什么认定:中国电信理论模型存在的是“误差”,而不是“错误”呢?案涉法官凭什么认定,中国电信不是故意为之呢?案涉法官依据的事实是什么?在这里,申请人突然想起前段时间,网上热议的、员工实名举报上海通信运营商为了创收,故意把用户断网的恶性事件;再结合申请人被停机的手机号码,实际每个月只交5元的月租,除此之外,再无其他消费。那有没有可能是中国电信,把申请人列为了低消费人群,中国电信为了创收,故意找个“涉诈”的由头,把申请人手机号码停机,目的就是为了逼迫申请人多消费、多花钱,有没有这种可能呢?案涉法官能拿出事实证据,来排除这种可能性吗?既然案涉法官无法排除这种可能性,那案涉法官又凭什么直接认定中国电信的理论模型,是“误差”,而不是“错误”呢?案涉法官又怎么让人民群众相信:你的认定,不是在帮助中国电信“粉饰罪恶”、包庇中国电信呢?
其次,人民群众去法院打官司,目的是希望法院查明事实、定纷止争。但案涉法官却在裁判文书中含含糊糊、扭扭捏捏,成何体统?你就直接认定中国电信,把申请人的手机停机的做法是错的,不就行了?如此言辞闪躲、暧昧模糊,又怎么能守住公平正义的最后一道防线呢?案涉法官到底在顾虑、害怕什么呢?如果案涉法官认为,中国电信把申请人手机停机的做法是对的,那案涉法官为什么还要说这样的话呢?难道是为了迷惑老百姓?
再次,中国电信并不是仅要求申请人“重新核验”,而是直接把申请人的手机停机了,让申请人无法拨打和接听电话,严重侵害了申请人的通信自由权。案涉法官为什么要避重就轻的说是什么“不便”?案涉法官为什么不能客观公正一点呢?难道广大人民群众的基本权利,在案涉法官眼里,就真的不值一提吗?
疑问7:案涉《民事裁定书》第5页第5行——为此,需要在公共利益基础上,考虑二者的利益平衡。这既要求电信业务经营者持续提升模型运行的精准度、改进重新核验措施的便利性,以尽可能减少对用户带来的不便,也要求用户对此予以适度容忍。
首先,这段话表面上是各打50大板,表面上是客观公正,但本质还是在偏袒中国电信。因为案涉法官要求中国电信“提升”和“改进”,仅仅只是口头说说而已,中国电信就算不作任何“提升”和“改进”,也是没有任何处罚的,所以这50大板,表面上打在了中国电信身上,其实根本就没真打,只是拿着板子,在中国电信面前晃晃而已;相反,另外50大板,结结实实的打在了申请人的身上,因为案涉法官要求申请人“容忍”,目的就是要求申请人被打掉牙齿了,还要往自己肚子里吞,目的就是为了接下来驳回申请人的再审申请。不得不说,案涉法官的水平,还是有点高的;有一点,但不多,因为真正的高水平,是公平和正义。
其次,中国电信在没有任何事实证据的情况下,把无辜申请人的手机号码停机,严重侵犯了申请人的合法权益,申请人迫不得已、浪费大量时间精力启动法律程序,千难万苦的起诉中国电信,目的仅仅是要求中国电信承认错误、赔礼道歉,申请人已经很“容忍”了,为什案涉法官,还要苛求无辜的人民群众继续、无底线的“容忍”下去呢?难道案涉法官真的认为:广大的人民群众,就是权贵眼中的待宰羔羊吗?
“法不能向不法让步”,早已不是一句口号。但本案中,案涉法官的做法呢——违法停机、侵害消费者合法权益的中国电信,什么责任都不用承担,什么处罚也没有,甚至连错都不用认;而无辜受害的人民群众,就活该被停机,活该被侵犯,最后还必须无限度的“容忍”下去。此时此景,不由得让申请人联想到电影《精武英雄》里的场景:霍元甲都被日本鬼子害死了,还要民族英雄继续无底线的“忍”下去。如今,万恶的日本鬼子早已被赶出了中国,还要中国人民继续无底线的“忍”下去吗?如果广大的中国人民,在中国共产党的领导下,还要继续无底线的、对坏人“忍”下去,那曾经的革命先烈们不惜抛头颅、洒热血,赶走日本鬼子,还有什么意义呢?你对得起千千万万抛头颅、洒热血的革命先烈吗?你对得起全心全意为人民谋取幸福的中国共产党吗?
本人认为:何一部法律和合法的规范性文件,目的都是为了维护公民的合法权益,打击、惩治违法犯罪行为。所以,“反诈法”只赋予了中国电信对“涉诈异常”电话卡进行停机处理的权力,并未赋予中国电信,对所有人民群众电话卡进行停机处理的权力;更没有赋予中国电信,打着“预防电信网络诈骗活动”的旗号,就可以“宁可错杀一百,不可放过一个”,疯狂对无辜的广大人民群众下黑手的权力,这绝对不是“反诈法”的立法目的,也绝对达不到“反诈”的目的。
如果打着“预防电信网络诈骗活动”的旗号,就可以“宁可错杀一百,不可放过一个”,疯狂对无辜的广大人民群众下黑手,那么请问:这种滥杀无辜的做法,能让社会稳定吗?能维护国家安全吗?有道德吗?有人性吗?符合“反诈法”的立法宗立法宗旨吗?符合《中华人民共和国宪法》对人权的保护吗?符合“公正”、“法治”的社会主义核心价值观吗?符合中国共产党全心全意为人民服务的宗旨吗?符合14亿中国人民对美好生活的向往和期待吗?符合吗?
请案涉法官逐一解答以上疑问,申请人不胜感激!
此致
上海市高级人民法院
申请人:
年 月 日

下面是还对应的上海高级法院再审裁定书:






感谢大家的关注和支持,有新的进展我会及时更新#中国电信#手机停机#热点#怼翻坏人
