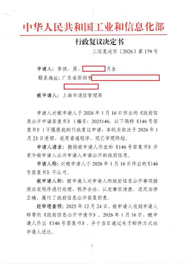
2026年3月26日,工信部向我邮寄送达《行政复议决定书》

案情简介:
2025年12月22日,我向上海通管局申请公开给手机停机的《监测识别规则》;
2026年1月16日,收到上海市通信管理局作出的《政府信息公开申请答复书》;1月17日,我向工信部申请行政复议;1月23日,工信部给我打来电话,复议申请已受理;3月7日,工信部向我邮箱送达《听取意见》;3月13日,我向工信部邮箱提交《申请人的意见》;3月26日,工信部向我邮寄送达《行政复议决定书》,维持;接下来我会向北京西城区法院起诉,




感谢大家的关注和支持,有新的进展我会及时更新#中国电信#手机停机#热点#怼翻坏人

相关文章:
| 2026年3月13日,我向工信部邮箱提交《申请人的意见》 |
| 2026年3月7日,工信部向我邮箱送达《听取意见》 |
| 2026年1月23日,工信部给我打来电话,复议申请已受理(有视频) |
| 2026年1月17日,我再次向工信部申请行政复议 |
| 2025年12月22日,我同时向广东和上海通信管理局邮寄《政府信息公开申请书》 |