2026年3月10日,深圳福田法院电话要求重新提交《判后答疑申请书》(有视频)

案情简介:
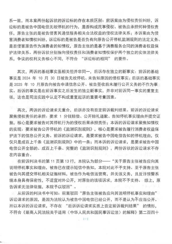
2025年10月12日,因中国电信深圳分公司坚定的认为:绝对不能公开给手机停机的《监测识别规则》。为了更坚定的捍卫公民的知情权,我向中国电信深圳分公司邮寄《信息公开申请书》;12月18日,我第二次向深圳福田法院起诉深圳电信;
2026年1月5日,深圳福田法院通知补正材料,当天补正提交;1月12日,我再次打电话给深圳福田法院,催促立案;1月15日,福田法院对我的立案审查不通过;1月16日,实名投诉深圳市福田区法院既不立案,也不裁定;1月20日,深圳福田法院短信告知我:退回起诉材料;1月21日,再次投诉深圳市福田区法院既不立案,也不裁定;1月22日,深圳福田法院要求重新提交立案申请;1月30日上午9点32分,第3次投诉深圳福田法院既不立案也不裁定;上午10点37分,深圳福田区法院已经立案;2月9日,深圳福田法院作出裁定,不予受理;2月10日,我向深圳福田法院线上提交《判后答疑申请书》;2月12日, 我向深圳福田法院邮寄《民事上诉状》;3月2日,针对深圳市福田区法院法官,5次实名举报和控告;3月10日,深圳福田法院电话要求重新提交《判后答疑申请书》,目前等待法院判后答疑和二审立案,
这次通话的主要内容是:深圳福田法院说,我在“人民法院在线服务全国版”微信小程序上提交的《判后答疑申请书》,因系统原因他们没有收到,所以要求我在“深圳数字法庭”微信小程序上,重新提交一次,然后法官会根据情况安排判后答疑,我同意了法院的要求,重新在“深圳数字法庭”微信小程序提交了《判后答疑申请书》;福田法院收到我重新提交的《判后答疑申请书》之后,就接着打电话给我,问我这个星期什么时候有时间听取法院的判后答疑,我说这个星期都有时间,只要提前一天通知我就行,接下来就等法院的通知了。





感谢大家的关注和支持,有新的进展我会及时更新#中国电信#手机停机#热点#怼翻坏人
