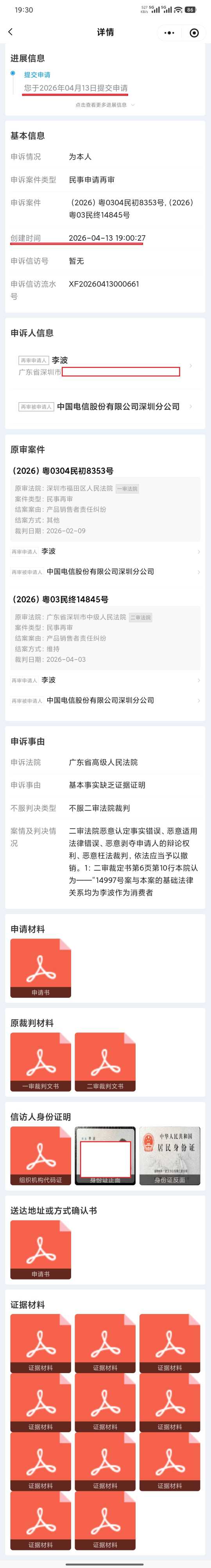
2026年4月13日, 我向广东高级法院线上提交《再审申请书》

2026年4月13日, 我向广东高级法院线上提交《再审申请书》
案情简介:
2025年10月12日,因中国电信深圳分公司坚定的认为:绝对不能公开给手机停机的《监测识别规则》。为了更坚定的捍卫公民的知情权,我向中国电信深圳分公司邮寄《信息公开申请书》;12月18日,我第二次向深圳福田法院起诉深圳电信;
2026年1月5日,深圳福田法院通知补正材料,当天补正提交;1月12日,我再次打电话给深圳福田法院,催促立案;1月15日,福田法院对我的立案审查不通过;1月16日,实名投诉深圳市福田区法院既不立案,也不裁定;1月20日,深圳福田法院短信告知我:退回起诉材料;1月21日,再次投诉深圳市福田区法院既不立案,也不裁定;1月22日,深圳福田法院要求重新提交立案申请;1月30日上午9点32分,第3次投诉深圳福田法院既不立案也不裁定;上午10点37分,深圳福田区法院已经立案;2月9日,深圳福田法院作出裁定,不予受理;2月10日,我向深圳福田法院线上提交《判后答疑申请书》;2月12日, 我向深圳福田法院邮寄《民事上诉状》;3月2日,针对深圳市福田区法院法官,5次实名举报和控告;3月10日,深圳福田法院电话要求重新提交《判后答疑申请书》;3月11日,深圳福田法院来电约定明天下午3点判后答疑;3月12日,深圳福田法院给出判后答疑,我不认同;4月3日,深圳中级法院做出二审裁定,驳回上诉;4月6日,我向深圳市中级法院线上提交《判后答疑申请书》;4月9日,深圳中级法院向我送达《判后答疑书》,我不认同;4月12日,针对深圳市中级法院法官,5次实名举报和控告;4月13日, 我向广东高级法院线上提交《再审申请书》,目前等待广东高院再审立案,

现在展示的是《再审申请书》原件照片,下面有清晰的纯文字版,





再审申请书
申请人: 李波 男 身份证号:420122XXXXXXXX5835 电话:188XXXX3871
住所: 广东省深圳市XXXXXX
被申请人: 中国电信股份有限公司深圳分公司 电话:2881XX21
地址:深圳市福田区益田路信息枢纽大厦 负责人:胡志良
案由:侵害消费者知情权
再审申请事由:
依据《中华人民共和国民事诉讼法》第二百一十一条第一、二、六、九、十一项的规定,申请再审。
申请请求:
一,撤销(2026)粤03民终14845号《民事裁定书》;
二,撤销(2026)粤0304民初8353号《民事裁定书》;
三,指令深圳市福田区人民法院对本案继续审理。
事实与理由:
二审法院恶意认定事实错误、恶意适用法律错误、恶意剥夺申请人的辩论权利、恶意枉法裁判,依法应当予以撤销。
1:二审裁定书第6页第10行本院认为——“14997 号案与本案的基础法律关系均为李波作为消费者与中国电信股份有限公司深圳分公司作为电信运营商之间的权利义务关系,两案诉讼标的相同。本案中,李波诉请中国电信股份有限公司深圳分公司向李波公开给手机停机的《监测识别规则》,实质上属于前案中李波主张中国电信股份有限公司深圳分公司向其告知停机的事实与理由并提交停机相关证据材料的诉讼请求的一部分。该部分诉讼请求已经被生效判决驳回。本次起诉与前诉 14997号案当事人相同、诉讼标的相同,且本案的诉讼请求实质上否定 33997 号案的部分裁判结果,故本案构成重复起诉不应受理”。
在(2025)粤0304民初 14997 号案件中(以下简称“前诉”),申请人因被告中国电信无端把自己的手机号码停机,以侵犯原告的通信自由权为由起诉中国电信,诉讼请求为:一,判决被告赔偿原告1分钱;二,判决被告向原告公开赔礼道歉;三,判决被告告知给原告停机的事实与理由,并向原告提交相关证据材料。本案中,申请人因向被告中国电信,申请公开给手机停机的《监测识别规则》被拒,以侵犯消费者知情权为由起诉中国电信,诉讼请求为:一,判决被告向原告公开给手机停机的《监测识别规则》。
首先,两案件的诉讼标的截然不同,争议的实体法律关系无重合。
重复起诉的核心认定标准是诉讼标的相同,即前后两诉当事人争议的实体法律关系一致,而本案两份起诉状的诉讼标的存在本质区别:前诉案由为侵权责任纠纷,诉讼标的是被上诉人中国电信无故停机的行为,是否构成民事侵权、被上诉人应承担何种侵权责任,上诉人主张的是被上诉人侵害其通信服务相关合法权益的侵权法律关系;本诉案由为侵害消费者知情权纠纷,诉讼标的是被上诉人是否负有向上诉人公开停机监测规则的法定义务、是否侵害上诉人作为消费者的知情权,上诉人主张的是基于消费服务合同的消费者权益保护法律关系。两份诉状分别指向侵权责任和消费者知情权保护两个独立的实体法律关系,争议的权利义务核心不同,不符合 “诉讼标的相同” 的要件。
其次,两诉的基础事实虽相关但并非同一,后诉存在独立的新事实:前诉的基础事实是2024 年 10 月 30 日被上诉人无故停机、未告知原因的侵权事实;后诉的基础事实是2025 年 10 月上诉人向被上诉人申请信息公开、被上诉人签收后未履行公开义务的不作为事实。后诉的事实是在前诉事实之后发生的独立新事实,并非对前诉同一事实的重复主张,这也是司法实践中认定不构成重复起诉的重要考量因素。
再次,两诉的诉讼请求无重合,后诉亦没有否定前诉裁判结果。前诉的诉讼请求聚焦侵权责任的承担:要求 1 分钱赔偿、公开赔礼道歉、告知停机事实理由并提交证据,核心是要求被上诉人对其停机行为的侵权后果承担责任;本诉的诉讼请求聚焦知情权的实现:要求被上诉人公开停机的《监测识别规则》,核心是要求被上诉人履行消费者权益保护法下的信息公开义务。前诉的诉讼请求,是要求被上诉人中国电信告知的停机理由,仅仅只是成百上千条《监测识别规则》中的一条;而本诉的诉讼请求,是要求被上诉人中国电信公开全部的、成百上千条、完整的《监测识别规则》,两份诉状的诉讼请求不存在内容重合。
在前诉判决书的第11页第13行,本院认为部分——“关于原告主张被告应向其说明停机事实和理由,被告已在提示短信中告知,本院对此不予支持。至于原告主张被告向其提交停机相关证据材料,被告作为电信运营商,并无该义务,且反诈预警系统本身具有保密性,不适宜对外公开,对原告的该项诉求,本院不予支持。 综上,原告诉求无法律依据,本院予以驳回”。
从前诉的判决书中可知:前案驳回“原告主张被告应向其说明停机事实和理由”诉讼请求的原因,是因为法院认为被上诉人中国电信已经公开,而不是认为不应当公开。所以本诉的诉讼请求,不存在 “后诉诉讼请求实质上否定前诉裁判结果” 的情形,不符合《最高人民法院关于适用〈中华人民共和国民事诉讼法〉的解释》第二百四十七条第一款第三项的规定。
申请人的上述主张,二审法院已经在案涉裁定书中明文载明,但二审法院只下结论,却拒不释法说理。二审法院只下结论——“两案诉讼标的相同”,却拒不强化释法说理,拒不说明为什么“两案诉讼标的相同”?二审法院只下结论——“本案的诉讼请求实质上否定 33997 号案的部分裁判结果”,却拒不强化释法说理,拒不说明为什么“本案的诉讼请求实质上否定 33997 号案的部分裁判结果”?依据《最高人民法院关于加强和规范裁判文书释法说理的指导意见》第十条,二审或者再审裁判文书应当针对上诉、抗诉、申请再审的主张和理由强化释法说理。本案二审《民事裁定书》中,不要说“强化释法说理”了,就连基本的“释法说理”都没有,属于恶意认定事实错误、恶意适用法律错误、恶意枉法裁判。
2:申请人于2025年12月18日向一审法院提交《民事起诉状》,因一审法院超过法定时间既不立案,也不出具不予立案裁定,申请人先后3次向广东省高级法院投诉一审法院。2026年1月30日,一审法院终于立案,并给出案号(2026)粤0304民初8353号。
一审裁定书第2页第11行,本院认为部分——“第二款规定:“当事人重复起诉的,裁定不予受理;已经受理的,裁定驳回起诉”,所以本案应当“裁定驳回起诉”,而不是“裁定不予受理”。申请人在本案上诉状中已经明确主张,但二审法院确在二审裁定书中,对此只字不提,属于恶意剥夺申请人的辩论权利。尽管二审法院在《判后答疑书》中作出了解释:“关于你提出的原审裁定应驳回起诉而非不予受理的问题。深圳市福田区人民法院在立案审查阶段发现本案构成重复起诉,不符合立案条件,故裁定不予受理。编立案号是基于对案件进行管理的需要,不意味着深圳市福田区人民法院认为本案符合受理条件予以立案”。
首先,二审法院在《判后答疑书》中回应了申请人的辩论意见,却没有在二审《民事裁定书》中回应申请人的辩论意见,不能改变二审法院恶意剥夺申请人的辩论权利的事实。
其次,二审法院的“答疑”犯了一个浅显的逻辑错误,恶意偷换概念:申请人的这个主张,针对的是一审法院有没有“已经立案”的问题,而二审法院答复的是:“不意味着深圳市福田区人民法院认为本案符合受理条件予以立案”,二审法院答复的是一审法院是否“符合受理条件予以立案”,二审法院逻辑错误,恶意偷换概念,恶意逃避问题,正好证明二审法院无法对此给出合理解释,正好证明二审法院恶意认定事实错误、恶意适用法律错误、恶意枉法裁判。
再次,申请人提交的“一审立案截图”,时间是在一审裁定作出之前,页面显示——立案日期,2026年1月30日,案件状态:审理中。此截图来源于《人民法院在线服务全国版》微信小程序,如此权威的官方平台,如此清楚的写明立案日期,如此准确的给出案号,任何一个正常的理性人,都应当认定为本案已经立案,所以一审、二审法院拒不认定本案一审已经立案的事实,没有事实依据、没有法律依据,属于恶意认定事实错误、恶意适用法律错误、恶意枉法裁判。
本人认为:法院裁判的作用在于定分止争,而不是制造出更大的纷争。法律的天平不应当屈服于万有引力,向财大气粗的一方倾斜。一次不公正的审判,其恶果甚至超过十次犯罪。因为犯罪虽是无视法律——好比污染了水流,而不公正的审判则毁坏法律——好比污染了水源。司法是维护公平和正义的最后一道防线,司法不公就会严重侵害群众合法权益、严重损害法律权威和法治公信、严重戕害社会公平正义,由此可见:司法不公对社会公正是具有致命破坏作用的,到头来,司法不公带来的惨痛后果,终将被全国人民共同承担,我们每一个人都将是悲惨的受害者。注意!我说的是“每一个人”。法官作为司法工作人员,不可不知、不可不晓。
综上所述,一、二审法院恶意认定事实错误、恶意适用法律错误、恶意剥夺申请人的辩论权利、恶意枉法裁判,依法应当予以撤销;申请人的申请请求事实清楚、证据确实充分、法律适用准确,依法应当予以支持。

感谢大家的关注和支持,有新的进展我会及时更新#中国电信#手机停机#热点#怼翻坏人
