2026年4月18日,我向广东高级法院邮寄《再审申请书》

案情简介:
2025年10月12日,因中国电信深圳分公司坚定的认为:绝对不能公开给手机停机的《监测识别规则》。为了更坚定的捍卫公民的知情权,我向中国电信深圳分公司邮寄《信息公开申请书》;12月18日,我第二次向深圳福田法院起诉深圳电信;
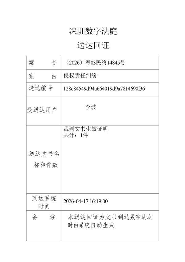
2026年1月5日,深圳福田法院通知补正材料,当天补正提交;1月12日,我再次打电话给深圳福田法院,催促立案;1月15日,福田法院对我的立案审查不通过;1月16日,实名投诉深圳市福田区法院既不立案,也不裁定;1月20日,深圳福田法院短信告知我:退回起诉材料;1月21日,再次投诉深圳市福田区法院既不立案,也不裁定;1月22日,深圳福田法院要求重新提交立案申请;1月30日上午9点32分,第3次投诉深圳福田法院既不立案也不裁定;上午10点37分,深圳福田区法院已经立案;2月9日,深圳福田法院作出裁定,不予受理;2月10日,我向深圳福田法院线上提交《判后答疑申请书》;2月12日, 我向深圳福田法院邮寄《民事上诉状》;3月2日,针对深圳市福田区法院法官,5次实名举报和控告;3月10日,深圳福田法院电话要求重新提交《判后答疑申请书》;3月11日,深圳福田法院来电约定明天下午3点判后答疑;3月12日,深圳福田法院给出判后答疑,我不认同;4月3日,深圳中级法院做出二审裁定,驳回上诉;4月6日,我向深圳市中级法院线上提交《判后答疑申请书》;4月9日,深圳中级法院向我送达《判后答疑书》,我不认同;4月12日,针对深圳市中级法院法官,5次实名举报和控告;4月13日, 我向广东高级法院线上提交《再审申请书》;4月17日,我线上向深圳中院要生效证明,中院很快就给我了;4月18日,我向广东高级法院邮寄《再审申请书》,目前等待广东高院再审立案,








感谢大家的关注和支持,有新的进展我会及时更新#中国电信#手机停机#热点#怼翻坏人
